Vercel AI SDK in HTTP actions
The Vercel AI SDK provides easy to use abstractions to help build generative ai applications, such as streamText. The Convex default runtime now supports TextDecoderStream so these methods can be used in Convex HTTP actions.
TanStack/ReactQuery style useQuery helper
By popular demand convex-helpers now has an alternative api to useQuery that returns explicit query state information.
Team level audit logs

Pro teams can now see a log of all actions that affect their overall team like creating or deleting projects. If you’re a pro team member, just go to “Team Settings” > “Audit Logs”.
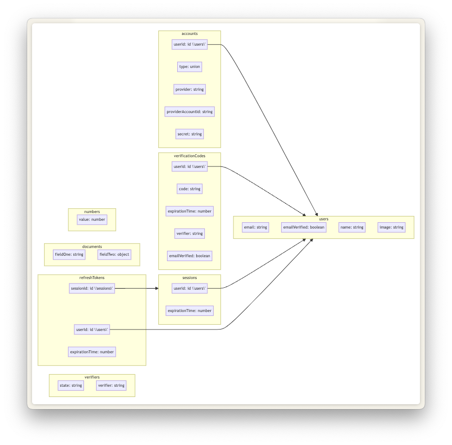
Schema diagrams

Convex community member Alixi built package to help visualize your Convex Schemas as a mermaid diagram.
Test your HTTP actions
convex-test now supports t.fetch for testing HTTP Actions.
Bug fixes:
- Fixed a bug where
JSON.stringify({ url: new URL("<https://convex.dev>") })would crash in Convex functions. convex@1.12.1fixes a bug wherenpx convex deployandnpx convex devwould incorrectly skip pushing if the only change was removing filesconvex-test@0.0.21fixed support forwithIndex("by_creation_time")andwithIndex("by_id")